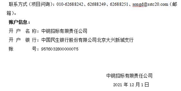
栖凤阁入口全国信息海口三亚桑拿论坛,一品楼凤万花楼,乌市凤楼茶馆论坛,桂林夜网桑拿论坛交流

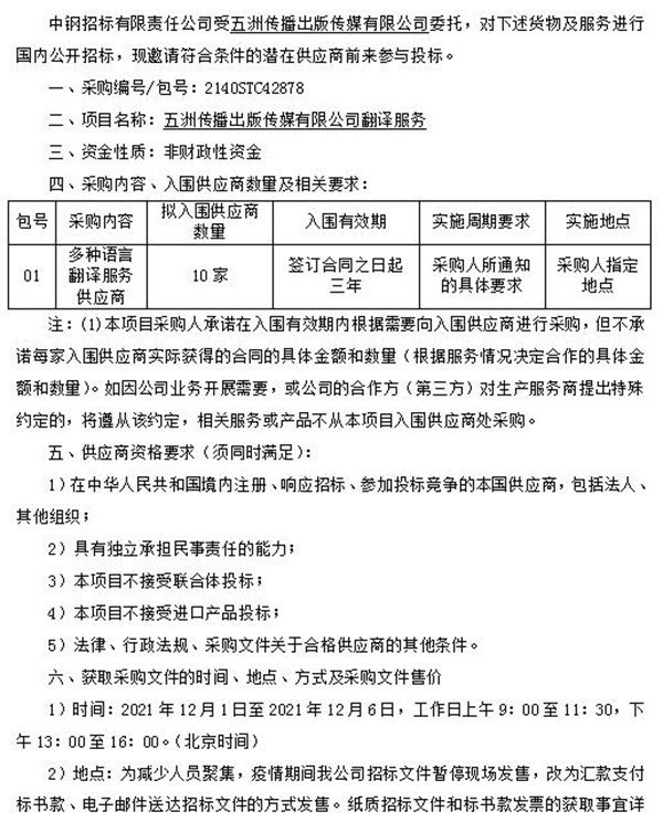
五洲传播出版传媒有限公司翻译服务招标公告
2021-12-01来源:五洲传播出版传媒有限公司

五洲播报

    ?汇聚童心童语,共话民间友好—— “同一片蓝天下”上海合作组织国家儿童画展在沈阳揭幕 ?文明对话系列活动(金砖专场)在巴西成功举办 ?五洲传播中心应邀参加第七届中国—东盟视听周多项活动并取得成效 ?五洲传播出版传媒有限公司与沙特文学、出版和翻译委员会开展交流洽谈 ?生态影像 世界共鸣 纪录片《来去海陆间》暨《雷生万物》国际版在京举办成果分享会 ?获奖纪录片《Neu Earth绿色星球》 国内首播!

影视资讯

    ?纪录片《登月·进行时》 4月23日起优酷播出 ?系列纪录片《博物东西》《姐妹城市》 定档优酷 开启文化交流 文明互鉴之旅 ?《神话阳城》亮相!带你探源中华文明 ?跨越大洋,讲好中国故事的贵州篇章| 中美合拍“村BA”主题纪录片今日开播 ?五洲纪录片《白求恩大夫》获2024深圳青年影像大赛国际单元评委会特别作品 ?“遇见五洲”合作交流会亮相世界科学与纪实制作人大会

图书资讯

    ?五洲传播出版传媒有限公司与沙特文学、出版和翻译委员会开展交流洽谈 ?五洲传播出版社亮相哥伦比亚波哥大国际书展 ?五洲传播出版传媒有限公司与哥伦比亚“汉语桥”教育工作者访华团交流座谈 ?五洲传播出版传媒有限公司2024-2027年合作印刷厂入围项目招标公告 ?五洲传播出版社亮相第20届希腊萨洛尼卡国际书展 ?新书推荐:《推动构建人类命运共同体》